|
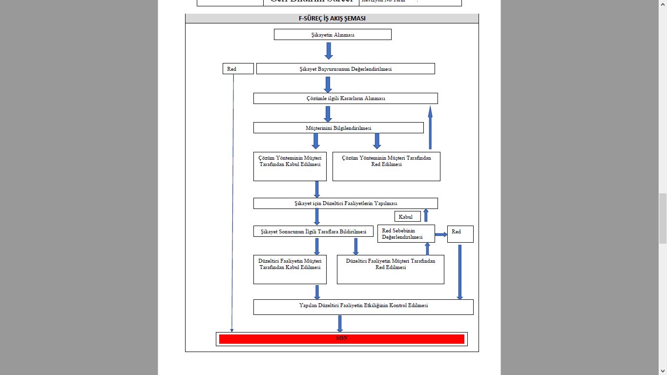
3-ŞİKAYET SÜRECİ AKIŞI
|
|
FAALİYET
|
YÖNTEM
|
KAYIT
|
SORUMLU
|
|
Şikayetin Alınması
|
Telefon/Sözlü /Yazılı,
PR-020 Müşteri Memnuniyeti, İtiraz Ve Şikayet Prosedürü
|
FR-046 Şikayet - Öneri Formu
FR-027-Müşteri Memnuniyet Anket Formu
|
Kalite Müd/Sor. ve Müşterinin İrtibat Kurduğu Kişi
|
|
Şikayet Başvurusunun Değerlendirilmesi
Maksimum 1 Hafta
|
Toplantı ,
PR-020 Müşteri Memnuniyeti, İtiraz Ve Şikayet Prosedürü
|
Toplantı Tutanağı
|
Kalite Müd/Sor. Süreçte Görevlendirdiği Kişiler
|
|
Şikayetin Kabul veya Red Edilmesi
|
Toplantı,
PR-020 Müşteri Memnuniyeti, İtiraz Ve Şikayet Prosedürü
|
Toplantı Tutanağı
|
Kalite Müd/Sor. ve Süreçte Görevlendirdiği Kişiler, Genel Müdür
|
|
Çözümle ilgili Kararların Alınması
|
Toplantı,
PR-020 Müşteri Memnuniyeti, İtiraz Ve Şikayet Prosedürü
|
Toplantı Tutanağı
|
Kalite Müd/Sor. ve Süreçte Görevlendirdiği Kişiler, Genel Müdür
|
|
Müşterinin Bilgilendirilmesi
|
Yazılı,
PR-020 Müşteri Memnuniyeti, İtiraz Ve Şikayet Prosedürü
|
Üst Yazı, Mail
|
Kalite Müd/Sor.
|
|
Çözüm Yönteminin Müşteri Tarafından Kabul/Red Edilmesi
|
Yazılı,
PR-020 Müşteri Memnuniyeti, İtiraz Ve Şikayet Prosedürü
|
Üst Yazı, Mail
|
Şikayet Sahibi
|
|
Şikayet için Düzeltici Faaliyetlerin Yapılması
Maksimum 3 Ay
|
PR-017_Düzeltici Faaliyetler Prosedürü
|
FR-028-Düzeltici Faaliyet Formu
|
Kalite Müd/Sor.
|
|
Yapılan Düzeltici Faaliyetlerin İlgili Taraflara Bildirilmesi
|
Yazılı,
PR-020 Müşteri Memnuniyeti, İtiraz Ve Şikayet Prosedürü
|
Üst Yazı, Mail
|
Kalite Müd/Sor.
|
|
Yapılan düzeltici Faaliyetlerin Şikayetçi Tarafından Kabul/Red Edilmesi
|
Yazılı,
PR-020 Müşteri Memnuniyeti, İtiraz Ve Şikayet Prosedürü
|
Üst Yazı, Mail
|
Şikayet Sahibi
|
|
Şikayetin Kapatılması
|
PR-020 Müşteri Memnuniyeti, İtiraz Ve Şikayet Prosedürü
|
Şikayet Dosyası ve Arşiv
|
Kalite Müd/Sor.
|